注意!教育部第三次发布《关于对部分国外院校学历学位认证加强认证审查的公告》! 2022-09-20 10:52

2022年9月6日教育部留学服务中心第三次下发关于加强学历学位认证审查公告,将加强对5所国外院校(项目)学历学位的认证审查。


图片

(图片来源:教育部官网)


以下是原文内容☟

图片

(图片来源于网络)


以下是前两次留学服务中心加强学历学位认证审查的情况~


第一次


2021年9月3日留学服务中心首次发布关于加强学历学位认证审查公告,并对下列院校的认证申请启动加强审查:

1. 印度尼西亚IBMT商学院(Sekolah Tinggi Ilmu Ekonomi IBMT)

2. 菲律宾永恒大学(University of Perpetual Help System Dalta)

3. 泰国格乐大学(Krirk University)

4. 西班牙胡安卡洛斯国王大学(Universidad Rey Juan Carlos)


以下是原文内容☟

图片

(图片来源于网络)


第二次


2021年11月26日留学服务中心第二次发布关于加强学历学位认证审查公告,并对下列院校的认证申请启动加强审查:

1.菲律宾黎剎大学(Jose Rizal University)

2.菲律宾卡威迪国立大学(Cavite State University)

3.菲律宾凯迪雷拉大学(University of the Cordilleras)

4.菲律宾亚当森大学(Adamson University)

5.马来西亚思特雅国际大学学院大学(UCSI University)


以下是原文内容☟

图片

什么是加强认证审查呢?


事实上,早在7月30日教育部留学服务中心网上服务大厅页面发布的《关于对部分白俄罗斯硕士学位加强认证审查的公告》中就可以找到答案~


图片

(图片来源于网络)


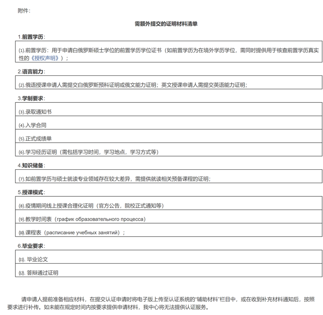
仔细查看这份公告可以发现,强化认证是指“从前置学历、语言能力、学制要求、知识储备、授课模式、毕业要求六个方面加强对此类认证申请的审查。”


也就是说,强化认证并不意味着不可以认证,而是要加强对认证申请几个方面的审查。因此,申请认证的学生除了要提交常规的申请材料外,还应额外提交以下相关证明材料:


(以白俄罗斯硕士学位加强认证审查为例)

图片


如何知道自己的学历是否可以认证?


在2021年3月24日,教育涉外监管信息网发布了《关于新冠肺炎疫情期间留学人员学历学位认证工作的补充说明》,说明中解释“对于受疫情影响,被迫选择通过在线方式修读部分或者全部课程的留学人员,在满足海外高校规定的学位授予条件后,其所获得的学位可以获得正常认证。”


图片

(图片来源于网络)


因此,对于同学们来说,虽然遇到这样的通知,但也不要相信谣言、传播谣言,按照学校的正常流程准备毕业手续,并按照教育部留学服务中心相关规定提交认证材料,只要是正规备案的项目和自己按要求完成的学业就不用担心了。